工會介紹
本會簡介
入會須知
本會福利
本會繳費帳號
第二十二屆理監事名冊
各服務處名單
公告&自強活動
工會公告
自強活動
LINE
LINE:ID請搜尋29826153或請掃描
人才謀合
相簿
#SubNextName
影片
#SubNextName
行事曆
#SubNextName
檔案下載
工會表單下載
下載-勞保
工會位置
新北市小貨車裝運業職業工會
教育訓練專區
本會宗旨
本會願景
本會短、中、長期目標
組織架構與組別工作內容
訓練發展政策
年度訓練計劃
滿意度調查表
心得報告表
課後行動追蹤調查表
勞工教育講習課程表
報名專區
台北中心
嘉義中心
台南中心
高雄中心
連結
相關連結
網站管理後台
文章分享
#SubNextName
聯絡我們(留言板)、會員申訴
#SubNextName
※
本會榮獲
104.
105.
106
.
107.
108.
109
年「優良工會」
和
110
年榮獲「
行善績優獎
」
和
112年「甲等優良工會」
※
欲調整投保薪資者、請於每年
5
月和
11
月本人攜帶會員證和印章辦理.每年限調一次.謝謝合作!
※
獎學金
申請日期為每年三月份。
※五一勞動節紀念品發放為每年五月份。
※重陽節申請日期為每年農曆八月份
。
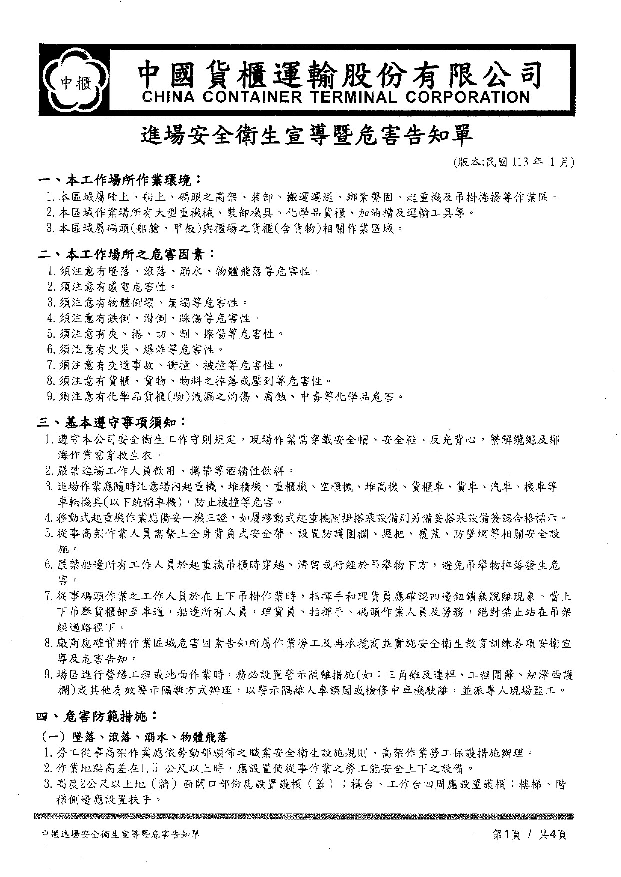
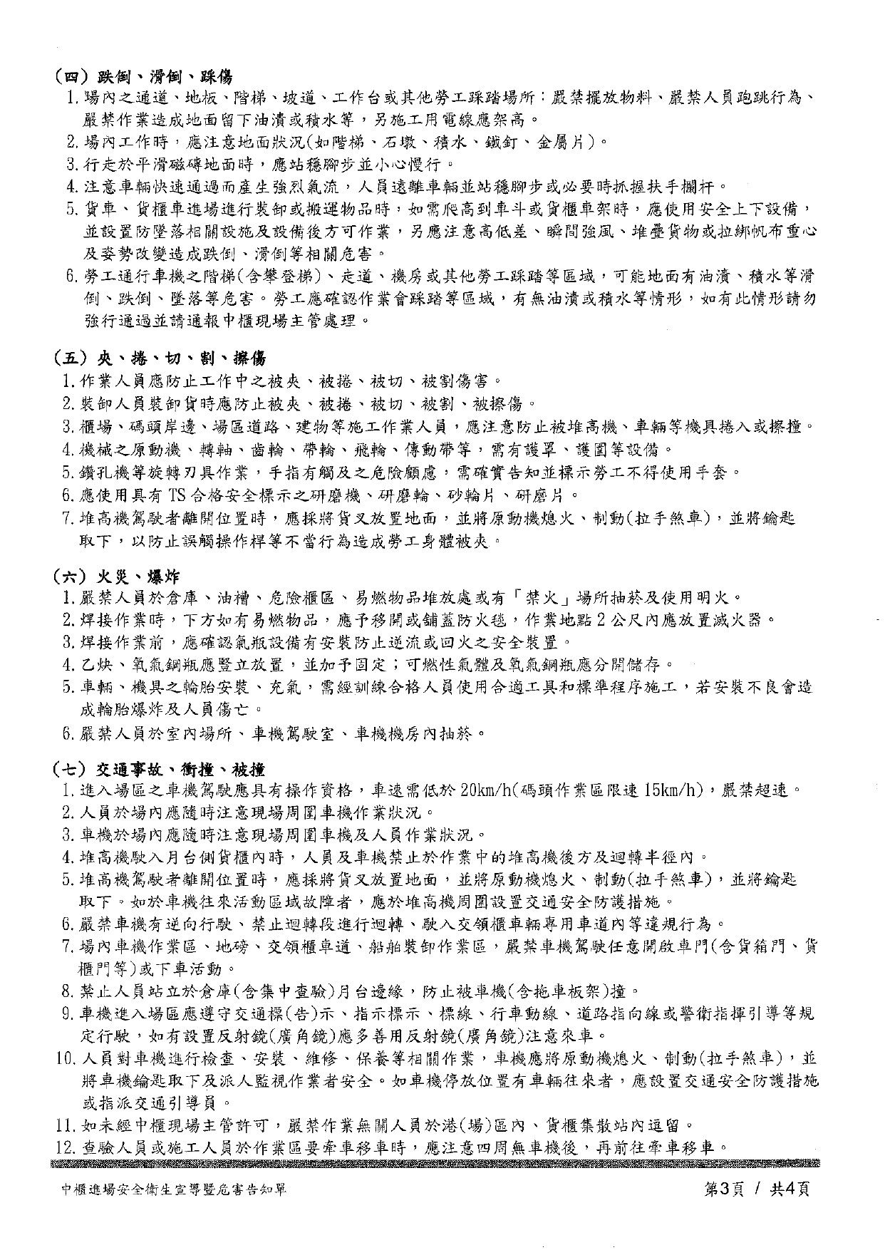
大家好:為進場中國貨櫃運輸公司之作業安全~請配合及遵守該公司「進場安全衛生宣導暨危害告知單」謝謝~
類別:工會公告 2024/02/22
即時訊息
首頁連結
線上人數:00000000
今日人數:00000038
參訪人數:00226397
公告訊息
本會今年重陽敬老活動申請辦法
本會擬於104.10.16~~17(星期五、六)舉辦國內自強活動,報名已達住宿飯店給的最多數額三台車.無法再增加.謝謝大家。(已圓滿完成)
本會擬舉辦【日本四國】第二次國外自強活動,目前第一梯次已額滿.第二梯次有人退位尚餘幾個名額.敬請踴躍攜眷把握參加機會.
中華民國104年全國好人好事代表八德獎
※欲調整投保薪資者。
※賀~~本會榮獲104年優良工會~~
Back to Top
×
Login
Username
Password
Login
|
Forgot Password?
×
Register
Username
Email
Password
Password Again
Sign Up